首页
>
交易信息
>
政企采购
>
成交公告
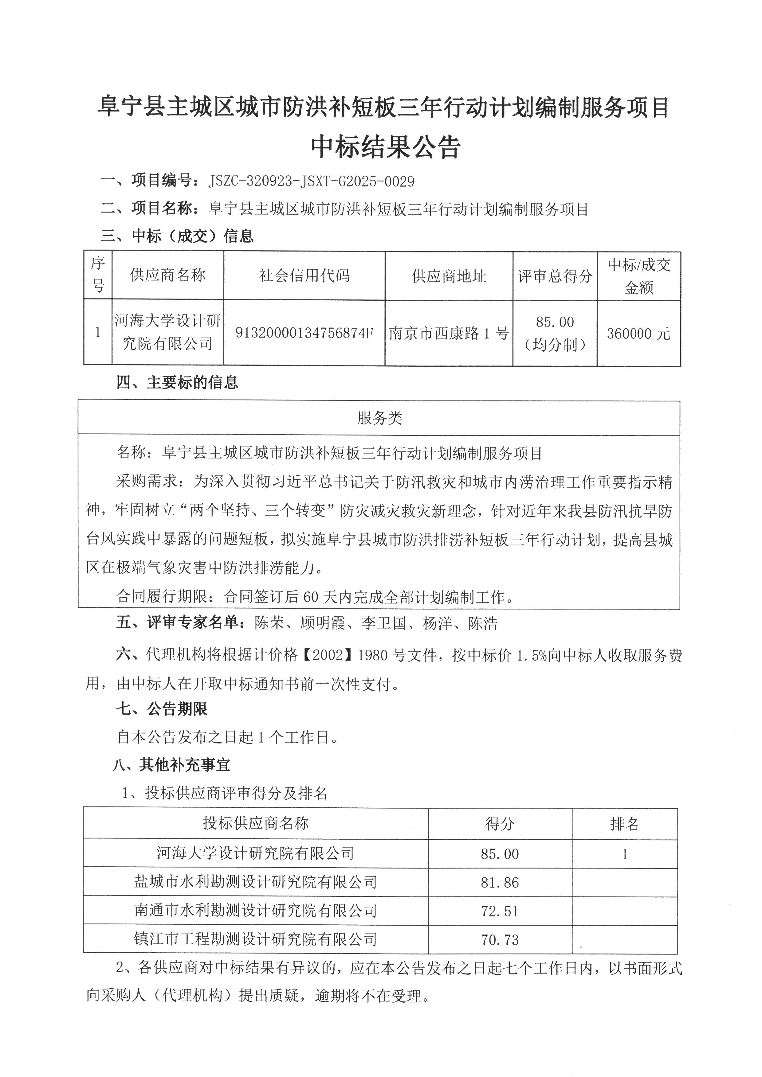
阜宁县主城区城市防洪补短板三年行动计划编制服务项目中标结果公告
【信息来源:】
【信息时间:2026-01-07 阅读次数:
】
【字号
大
中
小
】
分享到