首页
>
交易信息
>
政企采购
>
成交公告
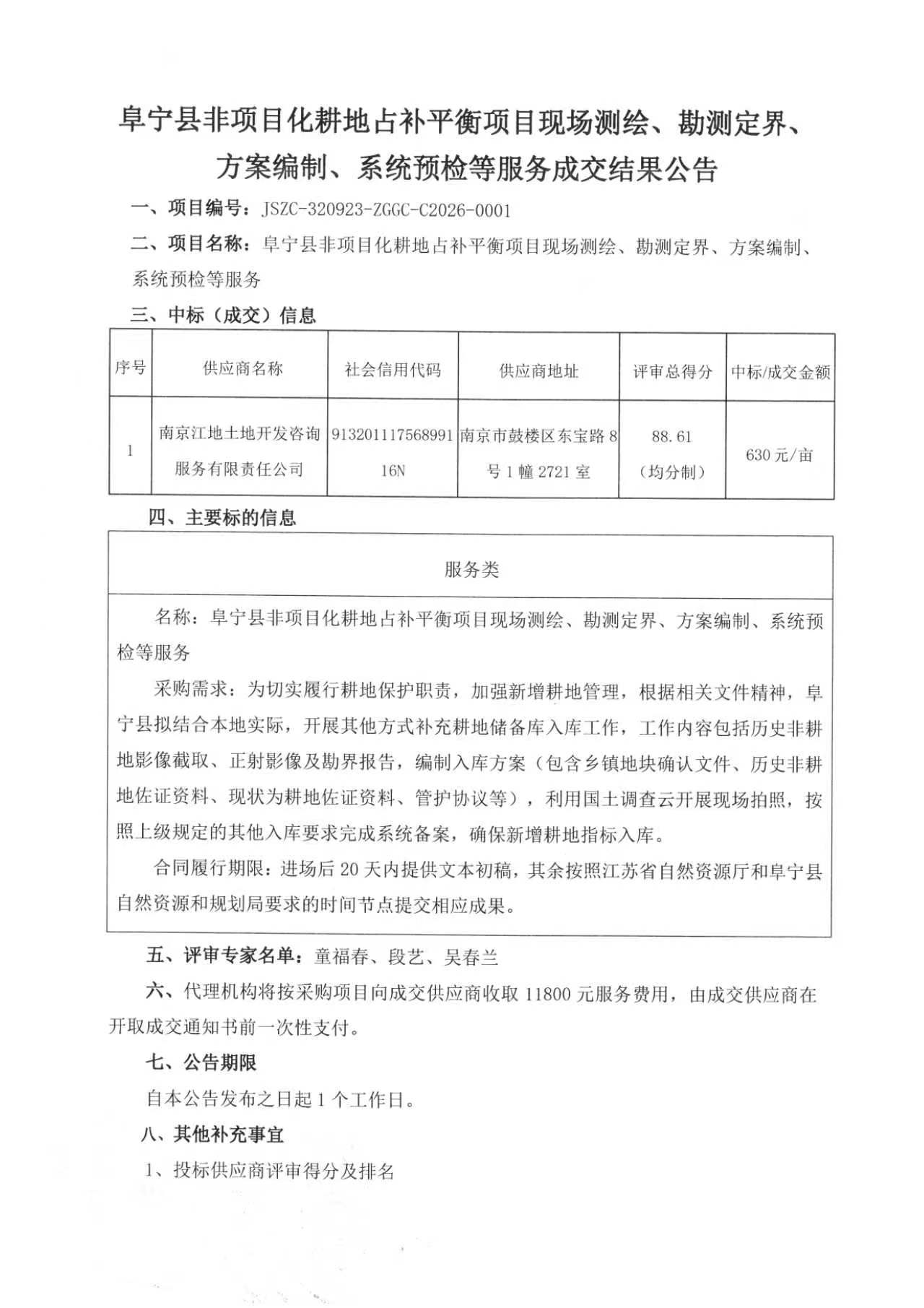
阜宁县非项目化耕地占补平衡项目现场测绘、勘测定界、方案编制、系统预检等服务成交结果公告
【信息来源:】
【信息时间:2026-04-09 阅读次数:
】
【字号
大
中
小
】
分享到