首页
>
交易信息
>
自行招标项目
>
中标公示
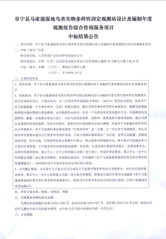
阜宁县马家荡湿地乌类生物多样性固定观测站设计及编制年度观测报告综合咨询服务项目中标结果公告
【信息来源:】
【信息时间:2025-01-10 阅读次数:
】
【字号
大
中
小
】
分享到