首页
>
交易信息
>
自行招标项目
>
中标公示
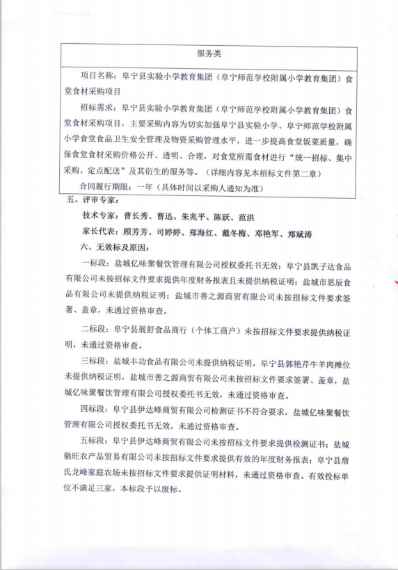
阜宁县实验小学教育集团(阜宁师范学校附属小学教育集团)食堂食材采购项目中标结果公告
【信息来源:】
【信息时间:2025-06-30 阅读次数:
】
【字号
大
中
小
】
分享到