首页
>
交易信息
>
自行招标项目
>
中标公示
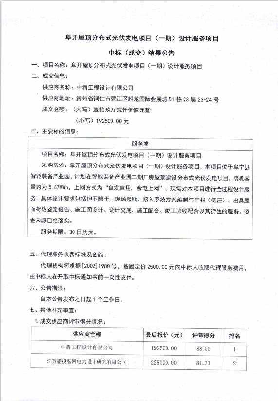
阜开屋顶分布式光伏发电项目(一期)设计服务项目
【信息来源:】
【信息时间:2026-01-09 阅读次数:
】
【字号
大
中
小
】
分享到