首页
>
交易信息
>
自行招标项目
>
中标公示
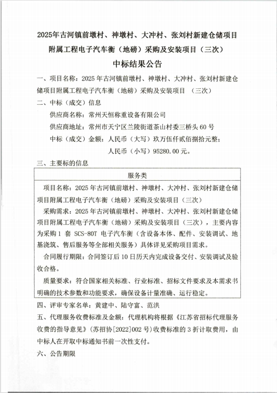
2025年古河镇前墩村、神墩村、大冲村、张刘村新建仓储项目附属工程电子汽车衡(地磅)采购及安装项目(三次)
【信息来源:】
【信息时间:2026-02-14 阅读次数:
】
【字号
大
中
小
】
分享到